各省市上市行动计划综述
2022年是艰难困苦玉汝于成的一年,在高温限电与疫情、封控等严峻形势下,全国股交行业努力克服疫情封控影响,稳定人才队伍与项目开展,取得显著成绩。辞旧迎新之际,我们以中国四大经济区域,分区域梳理各省上市行动计划及各股交中心培育孵化上市企业行动,从中选取部分典型案例以飨大家。
1、东北地区

▲上市培育行动一览表
本区域各股交中心在支持专精特新企业高质量发展方面也取得较大进展。其中,辽宁股权交易中心报送的《依托国家中小企业公共服务示范平台为“专精特新”企业插上资本翅膀》案例成功入围“2022年金融服务专精特新中小企业典型案例”,这也是全国各区域性股权市场中唯一入围的典型案例。吉林股权交易所成功举办科创专板企业挂牌鸣锣仪式及首批“专精特新板”企业集中授牌仪式,并和吉林省金融控股集团共同运营全国中小企业股份转让系统有限责任公司、北京证券交易所吉林省服务基地线。另外,内蒙古股权交易中心、哈尔滨股权交易中心也在积极筹建“专精特新”专板。
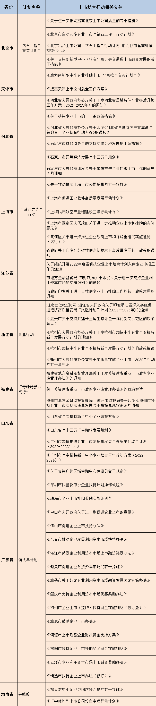
2、东部地区
▲上市培育行动一览表
该区域内多数省(直辖市)发布上市行动计划,未发布计划省份也出台一系列企业挂牌上市扶持措施及企业挂牌上市奖补政策。其中,多份文件中提出“发挥区域市场塔基作用,为挂牌企业提供上市前的规范辅导服务”,例如,《广州市加快推进企业上市高质量发展“领头羊行动”计划(2020-2022年)》提出,“引导广大创新型、创业型、成长型中小微企业在广东股权交易中心挂牌,熟悉资本市场规则,完善法人治理结构及规范公司运作,条件成熟时转板登陆其他板块。”此外该地区地方政府收支情况总体较好,部分省份提出通过政府购买等财政支出方式,推动优质企业挂牌,并由股交中心为中小企业提供各类金融服务。例如,《浙江省深入实施促进经济高质量发展“凤凰行动”计划(2021—2025年)的通知》提出,“鼓励各地通过购买服务、财政奖补、政策性融资担保支持等形式,推动优质企业挂牌。”
本区域经济发达,专精特新“小巨人”占全国一半,同时私募股权投资机构众多,因此区域内股权中心试点工作走在全国前列。继区块链试点、S基金平台试点,今年北京股交启动认股权登记和转让综合服务试点,试点平台将基于区块链技术打造认股权服务系统,为各类市场参与主体提供电子签约、登记托管、转让交易等数字化服务,强化区块链存证,确保认股权真实有效,保障市场各参与主体的合法权益,着力畅通认股权全生命周期的良性循环,更好地解决科创企业融资难、融资贵问题。此外,北京、上海的S基金平台试点取得阶段性成果,其中上海私募股权和创业投资份额转让平台上线满一周年,基金份额成交额破40亿元,共计上线38单基金份额(含份额组合),已成交27单,成交总份数约为43.85亿份,成交总金额约为40.89亿元。此外,自立法确立基金份额质押登记机构合法地位后,在半年时间内推动基金份额质押总量10.22亿份,份额质押融资额9.12亿元。此举提升了区域内私募股权资产和LP份额的流动性,不同风险偏好和期限的资金就能互相接力,将分散的短期资金汇集为长期资本,为科技创新企业提供全生命周期的资金支持。
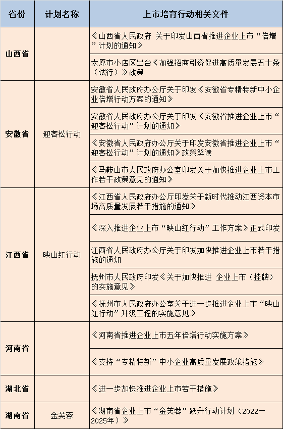
3、中部地区
▲上市培育行动一览表
几乎所有中部省份在其上市行动计划或相应推动企业上市行动政策措施中,均提出要发挥区域股权市场的培育孵化作用,推动中小微企业在区域股权市场股份改制、挂牌托管、规范改制、融资融智。其中,江西省人民政府办公厅印发《关于新时代推动江西资本市场高质量发展若干措施的通知》,鼓励各地通过政府购买、财政奖补、政策性融资担保等形式,助推优质企业对接区域性股权市场。此外,安徽省人民政府办公厅关于印发《安徽省推进企业上市“迎客松行动”计划的通知》,提出“优化省区域性股权市场层次和板块设置。按照““展示层、成长层、上市层”分层培育企业,下接规范化市场主体储备库,上接全国股转系统。充实“科技创新专板”“专精特新板”“农业板”“文化旅游板”等板块,分类对接科技、经信、农业、文旅等行业主管部门,集中实施小微企业扶持政策,提高挂牌企业质量”,对区域股权市场的板块设置和管理提出明确要求。
区域内各股交中心也以实际行动,对各类中小企业提供全方位、多层次的普惠金融服务。例如,湖北武汉股权托管交易中心积极开展挂牌企业分层分类、服务提档升级工作,将6000余家挂牌企业按成长性、规范程度分为孵化层、规范层、培育层三个层级,为企业提供不限于登记托管、推荐挂牌、投融资、培训咨询、路演展示、专业中介、科技金融等涵盖企业发展全生命周期的陪伴式链式服务。
4、西部地区
▲上市培育行动一览表
其余省份发布一系列政策文件和配套措施,助推当地企业做大做强,加快对接境内外资本市场。比如,云南省提出建立健全“金种子”企业上市工作制度,分行业、分区域、分梯次建立“金种子”企业上市名单。“金种子”企业所在州、市人民政府和所属省级行业主管部门,将按照“一企配套一个专班、一位分管领导、一个工作方案”,建立“金种子”企业上市工作推进机制,督促指导“金种子”企业上市。重庆市则通过建立“上市公司、拟上市公司和后备企业‘三张清单’”制度,培育孵化优质企业上市,并提升上市公司质量。此外,青海省则从本身经济特色出发,专注于盐湖化工、清洁能源、生态旅游、有机农畜等特色领域和“专精特新”“小巨人”等特色领头企业,对行业优质企业进行扶持,推动企业上市。
区域内各股交中心则立足当地实际情况,充分发挥地方政府扶持中小微企业各种政策和资金综合运用平台功能,及地方重要金融基础设施功能作用。例如:宁夏股交托管交易中心作为自治区级中小企业公共服务示范平台,在自治区工信厅修订《宁夏回族自治区中小微企业服务补贴券管理办法》时,建言献策、积极争取,加入“投融资服务”补贴项目,并成功申请成为自治区服务补贴券入库机构,成为全国为数不多入围省级服务补贴券入库机构的区域性股权市场运营机构,2022年中心为“专精特新”企业融资8120万元,历年累计为“专精特新”企业融资15020万元。
2022年2月重庆区域性股权市场制度和业务创新试点获批以来,在中国证监会指导下,在市金融监管局及相关部门帮助下,重庆股份转让中心公司积极探索认股权业务开展。12月重庆股权股份转让中心与招商银行重庆分行签署战略合作协议共同推动“认股权”创新产品落地,创新金融服务模式,完善市场生态体系,提高服务科创企业的能力和水平,助推优质企业上市。
(来源:区域性股权市场)
www.nmgotc.com
400806-3768
内蒙古呼和浩特市赛罕区鄂 尔多斯东大街银联大厦13层